91-6003912549
stannsseniorsecondaryschool@gmail.com
Quick Access
Pay Fees
Online Admission
Career
e-Care Login
About Us
ABOUT SCHOOL
OUR AIMS AND OBJECTIVES
OUR FOUNDERS
OUR PATRON
OUR CORE VALUES
OUR SCHOOL EMBLEM
OUR VISION AND MISSION
OUR FOUNDING SOCIETY
SCHOOL AFFILATION
SCHOOL TIMINGS
SCHOOL UNIFORM
UDISE CERTIFICATE
Messages
MANAGER’S MESSAGE
PRINCIPAL’S MESSAGE
SCHOOL HEAD BOY MESSAGE
SCHOOL HEAD GIRL MESSAGE
ADMINISTRATION
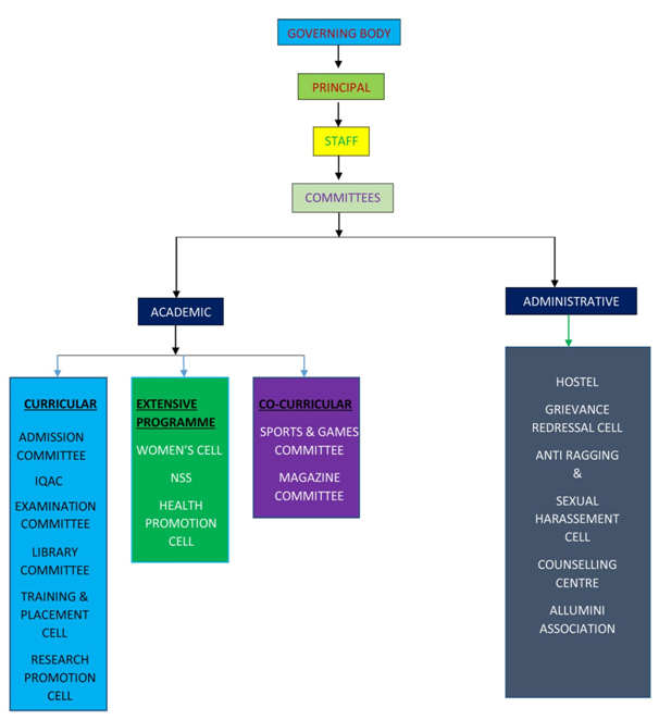
ADMINISTRATIVE CHART
SCHOOL MANAGEMENT COMMITTEE
TEACHING STAFF
NON-TEACHING STAFF
STUDENT COUNCIL
STUDENT GRIEVANCE REDRESSAL COMMITTEE
WOMEN’S GRIEVANCE COMMITTEE
ANTI-RAGGING COMMITTEE
INTERNAL COMPLAINTS COMMITTEE
CHILD PROTECTION COMMITTEE (POCSO)
SCHOOL DISCIPLINE COMMITTEE
Academics
HIGHER SECONDARY COURSE
SCHOOL SYLLABUS
H.S 1ST YEAR SYLLABUS
H.S 2ST YEAR SYLLABUS
EXAMINATION & PROMOTION
ANNUAL PLANNER
SCHOOL RULE BOOK
ACADEMIC COMITTEE
EXAMINATION COMITTEE
ADMISSION & FEE
PROSPECTUS
ADMISSION PROCESS GUIDELINES
ADMISSION NOTIFICATIONS
FEE STRUCTURE & REFUND POLICY
CAMPUS LIFE
INFRASTRUCTURE
ICT FACILITIES
HOSTEL FACILITY
LIBRARY FACILITIES
SPORTS ACTIVITIES
CLUB ACTIVITIES
CO-CURRICULAR ACTIVITIES
ECO-MISSION LIFE ACTIVITIES
CAREER GUIDANCE & COUNSELLING
Gallery
Photo Gallery
Video Gallery
Media Gallery
School Magazine
Achievements
Achievement
Toppers X
Toppers XII
Contact Us
Mail Us
Guest Book
Join Us
Administrative chart